Instance Verification Kit (IVK)
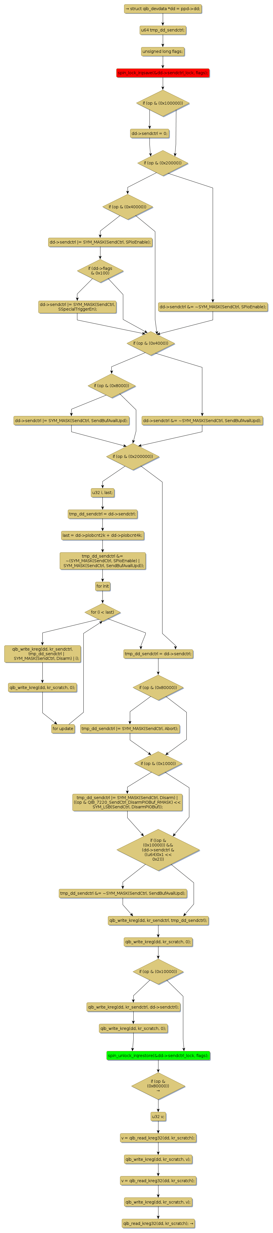
spin lock @ [93073+45+/linux-3.19-rc1/drivers/infiniband/hw/qib/qib_iba7220.c]
Instance Signature: sendctrl_lock
|
The Matching Pair Graph:
|
|
Function Name
|
Control Flow Graph (CFG)
|
Events Flow Graph (EFG)
|
Source Correspondence
|
|
sendctrl_7220_mod
|
|
|
[92937+17+/linux-3.19-rc1/drivers/infiniband/hw/qib/qib_iba7220.c]
|